刷新
声音
语速
阅读
配色
放大
缩小
鼠标
光标
显示屏
退出
简
繁
拼音
关闭
河北省人民政府网
|
唐山市人民政府
|
无障碍版
登录
唐山市生态环境局
https://sthjj.tangshan.gov.cn/
https://唐山市生态环境局.政务/
首页
政务公开
政策法规
环境管理
公众互动
政务服务
您当前的位置:
首页
>>
行政执法公示
>>
事后公开
>>
行政处罚
>>
滦州分局
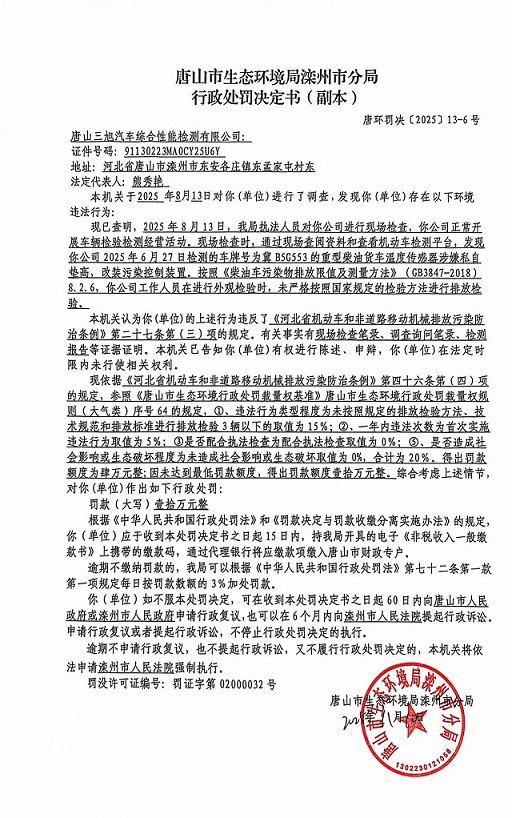
唐山三旭汽车综合性能检测有限公司唐环罚决〔2025〕13-6号行政处罚决定书公示
发布时间:2025-11-11 14:34:20